立即咨询

我的位置: 首页 文书模板 代签合同授权委托书
代签合同授权委托书
2026-03-17  更新
358次浏览
259次下载
共2页
113kb
专业律师供稿 平台严格审核 标准格式,可打印 有问题咨询律师

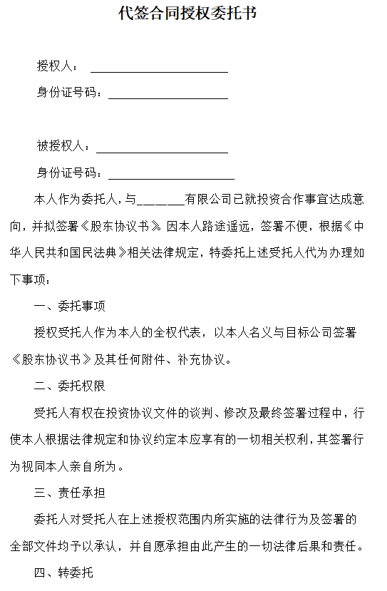
代签合同授权委托书

 

授权人:                        

身份证号码:                    

 

被授权人:                      

身份证号码:                     

本人作为委托人,与________有限公司已就投资合作事宜达成意向,并拟签署《股东协议书》。因本人路途遥远,签署不便,根据《中华人民共和国民法典》相关法律规定,特委托上述受托人代为办理如下事项:

一、委托事项

授权受托人作为本人的全权代表,以本人名义与目标公司签署《股东协议书》及其任何附件、补充协议。

二、委托权限

受托人有权在投资协议文件的谈判、修改及最终签署过程中,行使本人根据法律规定和协议约定本应享有的一切相关权利,其签署行为视同本人亲自所为。

三、责任承担

委托人对受托人在上述授权范围内所实施的法律行为及签署的全部文件均予以承认,并自愿承担由此产生的一切法律后果和责任。

四、转委托

受托人无转委托权。

五、委托期限

本委托书自签署之日起生效,至上述《股东协议书》签署完毕之日终止。

 

授权人:                被授权人:

                                    

                

 

 

 

           


声明:
1.您购买的是此内容的word文档,付费前可通过免费阅读辨别合同。非质量问题不退款,如需帮助可咨询客服
2.该作品系作者结合法规、政府官网及互联网相关知识整合。如侵权请走投诉通道提交信息,我们将按规定处理。
专业律师服务,告别法律风险
合同审查 敬请期待
合同代写 敬请期待
请律师审查或拟定合同范本的好处
相关文书下载 查看更多