立即咨询

我的位置: 首页 文书模板 离婚协议书
离婚协议书
2026-04-11  更新
464次浏览
258次下载
共3页
113kb
专业律师供稿 平台严格审核 标准格式,可打印 有问题咨询律师

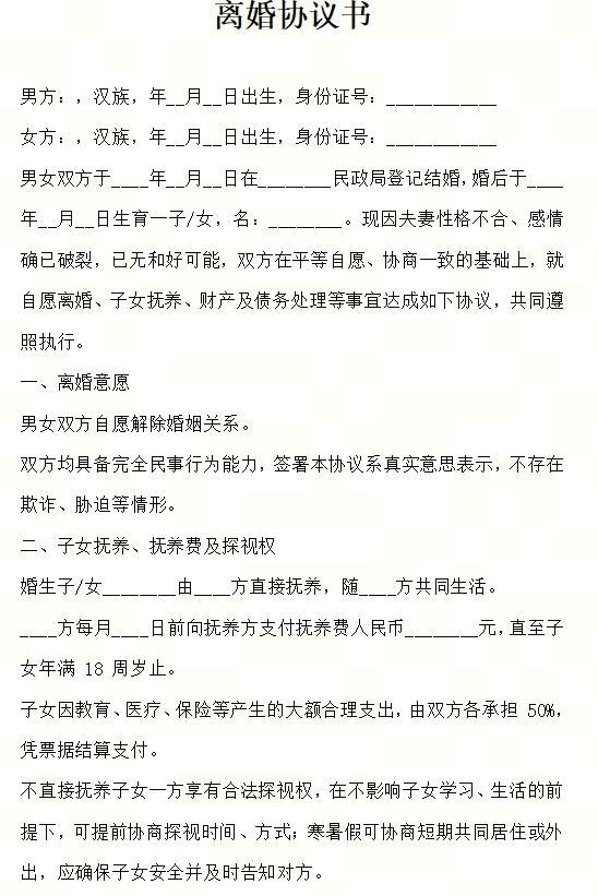
离婚协议书

 

男方:,汉族,年__月__日出生,身份证号:____________

女方:,汉族,年__月__日出生,身份证号:____________

男女双方于____年__月__日在________民政局登记结婚,婚后于____年__月__日生育一子/女,名:________。现因夫妻性格不合、感情确已破裂,已无和好可能,双方在平等自愿、协商一致的基础上,就自愿离婚、子女抚养、财产及债务处理等事宜达成如下协议,共同遵照执行。

一、离婚意愿

男女双方自愿解除婚姻关系。

双方均具备完全民事行为能力,签署本协议系真实意思表示,不存在欺诈、胁迫等情形。

二、子女抚养、抚养费及探视权

婚生子/女________由____方直接抚养,随____方共同生活。

____方每月____日前向抚养方支付抚养费人民币________元,直至子女年满 18 周岁止。

子女因教育、医疗、保险等产生的大额合理支出,由双方各承担 50%,凭票据结算支付。

不直接抚养子女一方享有合法探视权,在不影响子女学习、生活的前提下,可提前协商探视时间、方式;寒暑假可协商短期共同居住或外出,应确保子女安全并及时告知对方。

三、夫妻共同财产分割

房产:位于________________的房产(不动产权证号:________)归____方所有,剩余房贷由____方继续偿还。取得房产一方应于____年__月__日前配合办理过户手续,相关费用由____方承担。

车辆:车牌号为________的______车辆归____方所有,双方于____年__月__日前配合完成过户。

存款及其他财产:双方共同存款人民币________元,男方分得________元,女方分得________元,于本协议生效后____日内结清。各自名下的工资、公积金、保险、个人物品等归各自所有。

四、债权债务处理

双方确认婚姻存续期间无共同债权、无共同债务。

任何一方以个人名义所负债务,均由负债方自行承担,与另一方无关。

双方无其他未列明的共同财产或共同债务。

五、违约责任

任何一方不按本协议约定履行义务的,应赔偿守约方因此造成的全部损失,包括但不限于诉讼费、律师费、保全费、差旅费等。

任何一方隐瞒、转移、变卖夫妻共同财产的,一经发现,隐瞒方自愿放弃该部分财产,并向对方承担相应赔偿责任。

六、其他约定

本协议自双方签字,并经婚姻登记机关办理离婚登记、颁发离婚证之日起正式生效。

本协议一式三份,男女双方各执一份,婚姻登记机关存档一份,三份具有同等法律效力。

本协议为双方就离婚事宜的最终约定,此前口头或书面约定与本协议不一致的,以本协议为准。

 

 

男方(签字并按手印):__________

日期:____年__月__日

女方(签字并按手印):__________

日期:____年__月__日


声明:
1.您购买的是此内容的word文档,付费前可通过免费阅读辨别合同。非质量问题不退款,如需帮助可咨询客服
2.该作品系作者结合法规、政府官网及互联网相关知识整合。如侵权请走投诉通道提交信息,我们将按规定处理。
专业律师服务,告别法律风险
合同审查 敬请期待
合同代写 敬请期待
请律师审查或拟定合同范本的好处
相关文书下载 查看更多